Version 1 - MAY 2017
Version 2 - JULY 2017
Version 3 - SEP 2017
Version 4 - Jan 2018
Version 5 -
This is a Solar System Simulator. It simulates the motion of planets in realtime using some pretty complex maths and also is able to plan interplanatry missions (not yet)
Am a big fan of space flight and the journey it has still to cover. Nasa's Curiosity Rover or ISRO's Martian Orbital Mission truely inspired me,of how a group of like minded people can set out to do something impossible on the face of the planet.I love reading books, especially sci fi books, one of favourite is The Martian. Andy Weir the author of The Martian, used a physics simulator to simulate the motion of his fictional ship (Ares V) with respect to earth and mars, so that he could write in accurate dates in his book. That was the starting point of this project. Back then, it didnt make any sense to start learning programming, but now since I had a goal to achieve, everything was different. Rest is history...
That's a great question!
There are two way to build one of these sims (simulators): Accurate and not so accurate.
Well I started of with the formal, and ever since have transversed to the latter eventually. I would recommend, building a simple planetary orbit first to understand the basic of programming and polar to cartesian coordinate conversions.(I am still a beginner)
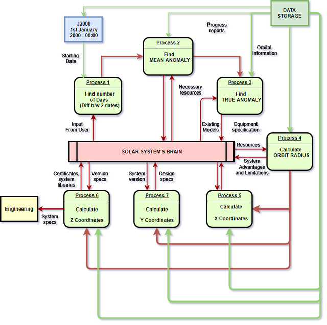
Yet, below is complete breakdown of how it works.
- Call parameters from a object into a protyotype function
- Planet not moving in desired path
- hx and hy are wrong
- Slight error in true anomaly
- Need to check the range of orbit radius
- Uncaught Reference - Function (partially solved)
- A Universal Planet Function
- ES5 vs ES6
- Hohmann's Transfer Orbit Trajectory
- Launch Window Calculations
- GUI for Information Center
-
- GUI - Sliders
- Zoom out Function
- Scaled Objects
- Scenes
-
- Hohmans Transfer Orbit
-
- Lunar Trans Orbit
-
- Other Planets
- Zoom in Feature
- Vector Integration
-
JSON Integration -
Gravity Simulation
- Put in vector images for planets
- Nu2 - Nu1 = 44 degrees for Hohmanns Tranfer
- How to find the angle between two planets
- Plan a mission to Mars
- Trans Lunar Orbit
- Hohmanns Transfer Postion
- Calculate True Anomaly - http://www.jgiesen.de
- Calculation of Time:
- Calculate Position of Planets Link might be insecure
- Help from Khan Academy Community
- Hohmans Transfer Orbit
- Data Visualization


