The game of life is a cellular automation devised by the British mathematician John Horton Conway in 1970. It is a turing complete simulation that evolves based on certain rules.
- Any live cell with two or three live neighbours survives.
- Any dead cell with three live neighbours becomes a live cell.
- All other live cells die in the next generation. Similarly, all other dead cells stay dead.
- For using MySQL, you must create the database inside the "sql" folder on your local machine. Then change the username and password variables inside "bin/Storage/Databasehandler/DatabaseHandler.java" according to your machine.
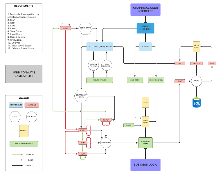
User can select or deselects cell(s) on grid by clicking on them to create different patterns.
User can start the game cycle. It stores the reset/initial state in the database/file and then starts to apply all the rules on the current state and increments counter after every cycle.
User can get to the next cycle by applying all the rules on the current state. It also increments counter by 1.
User can stop the game loop cycle and counter from incrementing.
User can reset the game cycle by loading reset/initial state from database/file to the grid and resetting the counter back to 0.
User can save the current state on the grid in a database/file using this function.
User can load any previously saved states from the database/file to the grid.
User can control the speed of the game cycle by adding appropriate delay in rendering.
User can zoom in/out of the grid by changing individual cell size rendered on the grid.
User can use this to keep track of the cycle/generation passed until the initial state.
User can see the previously saved states by loading them from the database/file.
User can delete any previously saved states from the database/file.
User can clear the grid by removing all selected cells.

